
LONG Idea
- for speed listening, go to the settings wheel on the bottom right of the video and choose playback speed -

Update Positioning - 8 May 2024

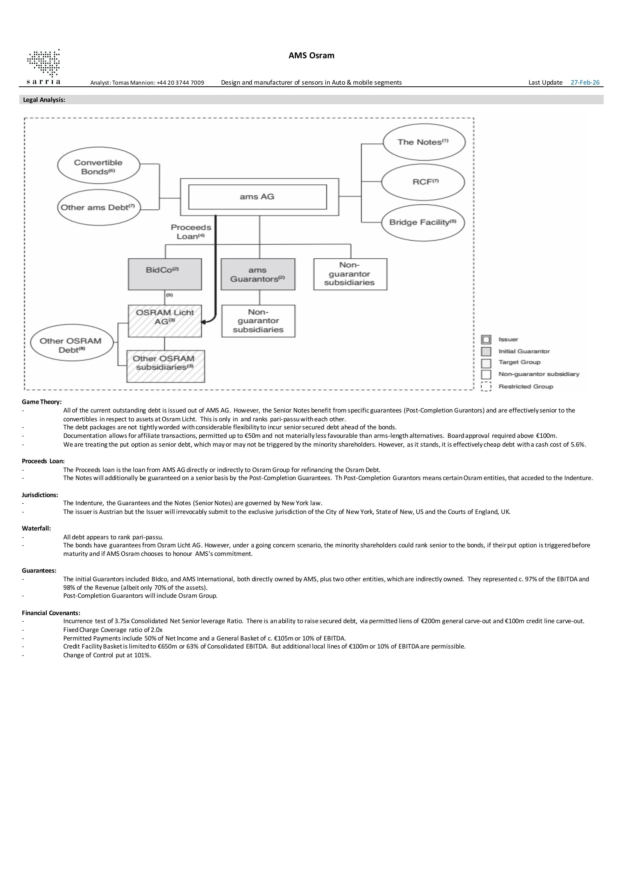
Intro, Capital and Legal Structure 26/01/23

Company and Merger 26/01/23

Cash Flow and Model 26/01/23

Investment Discussion 26/01/23
Please find our updated model on AMS Osram following the Q3 results here.
With AMS Osram shares down c.20%, the bonds have moved lower in sympathy. In our view, the equity reaction is excessive, and bondholders should
Creditors received no update on the two key issues that will drive credit spreads in the medium term during AMS Osram’s Q3
A brief update ahead of AMS Osram’s analyst call this morning. The Q2 results were largely expected, following guidance from the
AMS Osram has announced an agreement to divest its Entertainment & Industry Lamps business to Ushio for €114 million. The transaction is expected to
Dear All,
Please find our unchanged investment analysis here.
AMS Osram is scheduled to release its Q2 results next Thursday. However, following this morning’s announcement, we are reducing our
AMS Osram has successfully raised €500 million by tapping its 2029 Euro and Dollar bonds, with the proceeds primarily used to fund the
AMS Osram extended the RCF by 12 months to September 2027, which was well flagged by the Company. In addition, the Company
AMS Osram has successfully concluded its long-standing legal dispute with Renesas Electronics, securing a settlement of $51.7 million. Although the
Following the release of AMS Osram’s Q1 results, management is currently engaging with both equity and credit investors. The only feedback
AMS Osram has launched a consent solicitation for its convertible bonds to amend the guarantees, making it rank pari passu with the rest of the
Please find our updated analysis post Q1 2025 results here.
We had previously pointed out that AMS Osram was more of an equity story than and credit, but with company management accepting asset sales are
The numbers were slightly ahead of guidance, but that is not the pertinent issue for AMS Osram. Details are a little light, but the Company has acknowledged the need to
Please find our unchanged analysis, after the Q4 numbers released in March, here.
With the bonds trading down 10-15 points in the downdraft of tariff concerns, we have revisited our analysis of AMS Osram. The Company’s guidance during the
As tariffs continue to influence market dynamics, we've taken a comprehensive look across our coverage to highlight the names most likely to be affected. For full transparency, we've also included those that remain unaffected—it's just as important to understand where the impact isn't being felt.
The idea here is
AMS Osram released its Annual Report this morning. We are reviewing the details but have already commented on the Q4 numbers released
AMS Osram Idea Pitch video is now live. You can find it on the Sarria website landing page and on the dedicated AMS Osram page.
Please find our model post Q4 numbers, here.
We have not made any major changes to our projections post Q4 and final FY24 results from AMS Osram. This is mainly a reflection that the credit continues to
The numbers are OK but don’t justify the 15% increase in share price seen this morning. However, the rally in the equity and bonds this morning is more likely to do with
Please find our updated analysis here.
Although Q3 numbers and the Company’s guidance for Q4 and Q1 are similar to our projections, the release has left us with some doubt about the
AMS Osram released its Q3 results in line with previous guidance. Quick observations include weaker guidance for Q4 2024 and Q1 2025, with the
The private placement of €200m additional senior Notes, due in 2029 removes the uncertainty of AMS Osram’s liquidity in the short term. We are a little surprised that
The announcement from AMS Osram was a disappointment. Not for what it said, (the sale announced in May has closed, with the receipt of €45m) but for what
Post Q2 numbers rating agencies are striking a more cautious note on AMS Osram than us. On Thursday, Moody’s confirmed the B2 long-term rating but
Please find our updated model here.
AMS Osram reported their Q2 results, marginally better than their guidance at the time of their results in Q1. We had expected AMS Osram to
AMS Osram operationally continue to meet and slightly exceed their expectations, with Revenue in line and EBITDA above mid-point
Please find our updated analysis here.
We have invested in AMS Osram successfully over the last year and we feel now is the time to re-enter the name. There are a couple of positive event risks in the
At the Q4 results in February, AMS Osram guided that they were divesting of non-core semi-conductor businesses which generated c. €300-400m of
We had expected bonds to trade off a little as we anticipated the weaker guidance but clarification on exit costs from the microLED project coupled with
Please find our updated model here.
All good things must come to an end. AMS Osram has been a good position for us but with the refinancing behind us, it is time to exit. With sufficient cash on