- for speed listening, go to the settings wheel on the bottom right of the video and choose playback speed - after one minute video becomes high-resolution -
Sarria | INEOS Quattro - Client Call , Wed 14 Jan, 3 pm UK | 10 am EST

Cap Structure, EBITDA - 14 Jan 26

Cashflow - 14 Jan 26

DCF - 14 Jan 26

Game Theory - 14 Jan 26

Investment Discussion - 14 Jan 26
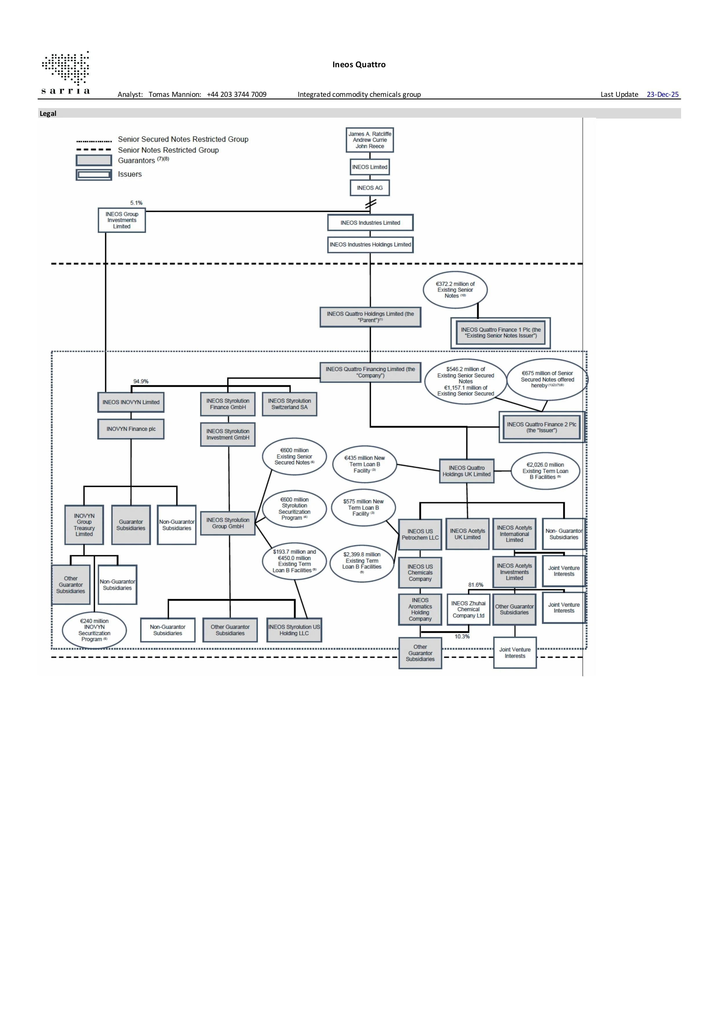
Presentation
Please find our previous analysis on Ineos Quattro here.
At the time of our initial work, we outlined several potential trading strategies but ultimately waited for a more attractive entry point. While headline yields looked
Ineos hosted a further two-hour investor conference, this time focused on Ineos Quattro, during which management provided additional
Ineos Quattro is scheduled to hold its Q4 conference call tomorrow (Thursday). Ahead of the call, the Financial Times reports that
Ineos Quattro was downgraded by two notches, reflecting its weaker credit profile relative to Ineos Group on a standalone basis. This is consistent with
We had intended to publish a morning note on Sir Jim Ratcliffe’s remarks at the Antwerp Summit, where he warned that the
Ineos Quattro released its Q4 trading statement, confirming the previously rumoured liquidity measures. The group has extended its trade receivables
Ineos held an informal conference call hosted by Bank of America on Monday. While details are still emerging, the commentary broadly echoed the
Unconfirmed reports that Ineos Quattro is pursuing both an equity injection and additional inventory financing have prompted a rally across the
INEOS Quattro Client Call is now available on Ineos Quattro’s page.
Please find our initiation on Ineos Quattro here.
Audi uses “quattro” to indicate its all-wheel drive, but unfortunately for Ineos, it is difficult to see how the Ineos Quattro gets out of its problems. All four wheels (business segments) are stuck in the same chemical overcapacity. and the market commentary from one division to the next, it is hard to distinguish the differences.
Ineos released another market update on Friday, which reiterated previous commentary on conditions in the wider
Moody’s has downgraded Ineos Quattro (and Ineos Group), maintaining a negative outlook on both entities. At Ineos Quattro, the rating was
There are no signs of recovery in Ineos’ latest market update on the wider chemical industry. The ethylene market remains oversupplied, with
We have commenced our work on Ineos Quattro and intend to publish our views following the release of its third quarter results on 7 November.
Ineos Quattro held a 2-hour conference call yesterday, which can be summarised as follows: